电动软密封蝶阀行业领军企业
电动软密封蝶阀行业领军企业的技术创新
行业领军企业的技术创新已从 “单点突破” 进化为 “系统集成 + 场景定制”,形成专利壁垒 + 性能碾压 + 成本优势的三维护城河。以下从六大核心技术维度解析国际与国内领军企业的差异化创新,重点突出福建森科、德特森、上品森、拓诚等国产头部的技术突破。
一、结构设计创新:从 “偏心” 到 “智能自适应”
1. 国际品牌(艾默生 / 福斯)
三偏心 + 扭矩平衡专利:蝶板三维偏心设计,启闭时与阀座零摩擦,扭矩降低 40%,寿命达 15 万次
模块化阀体:可拆卸式密封阀座,维修成本降低 60%,解决传统蝶阀 “换座必换阀体” 痛点
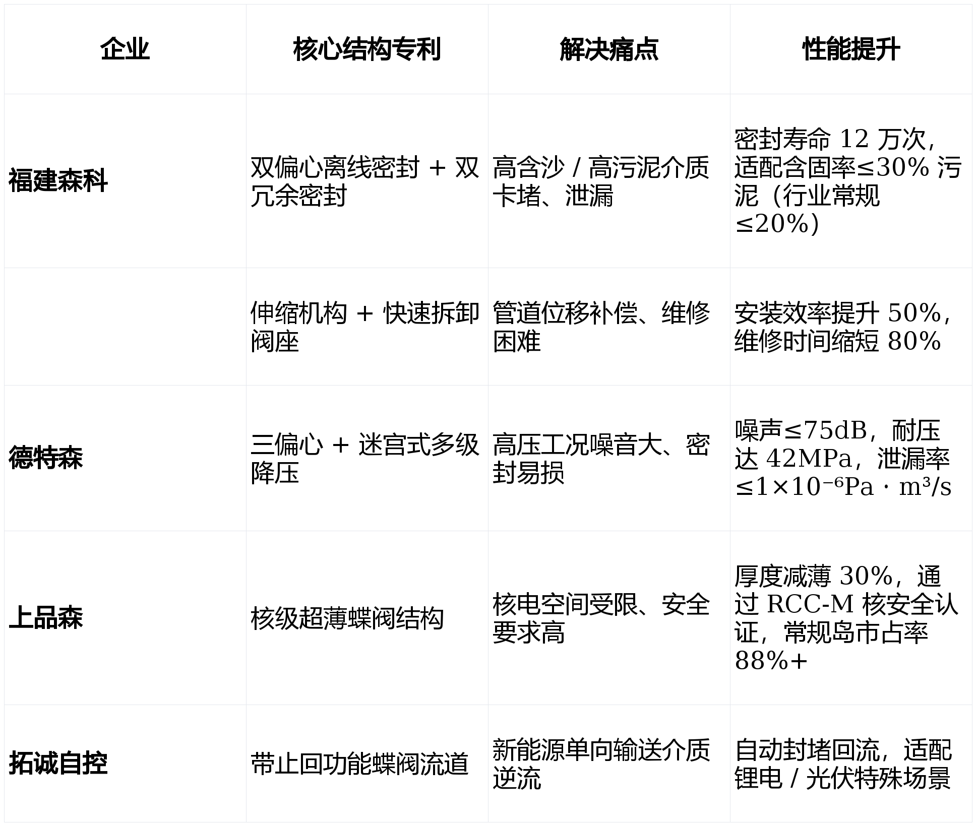
2. 国产领军创新(核心差异化)
二、密封技术革命:从 “零泄漏” 到 “双向零泄漏 + 自补偿”
1. 国际前沿(KSB / 克瑞)
金属 - 软密封复合结构:高温工况下保持密封性能,耐温达 550℃
压力自紧式密封:介质压力越高密封越紧,适配高压差工况
2. 国产头部突破(市政 / 核电 / 新能源场景)
森科双密封系统:“PTFE 主密封 + 丁腈橡胶辅助密封”,泄漏率≤0.003%(远优于 ISO 10434 标准 0.1%),获 NSF 直饮水认证
德特森核级密封:Inconel 625 合金密封面 + 防高温蠕变结构,耐温 - 196℃~750℃,密封寿命 12 万次,核电项目连续 8000 小时无故障
上品森真空密封:半导体专用低颗粒释放密封,颗粒释放量<0.05 个 / 升,填补国内空白
拓诚全氟醚密封:适配锂电含氟电解液,耐强腐蚀,故障率降低 60%
三、材料配方创新:从 “通用材质” 到 “工况定制化”
1. 防腐涂层技术
森科水务专用涂层:自主研发 ZS-1021 防腐涂料,耐氯水、高盐雾,使用寿命延长 2 倍,市政项目 5 年无腐蚀
德特森极端工况涂层:纳米陶瓷涂层,耐 800℃瞬时高温,适配冶金 / 矿山高温腐蚀环境
2. 密封材料定制
3. 核心部件强化
阀杆:2Cr13 不锈钢氮化处理,硬度≥HRC50,耐磨寿命超 10 万次
蝶板:流线型设计,流体阻力系数低至 0.15,节能 18%(较同口径闸阀)
四、智能控制升级:从 “开关阀” 到 “AI 预测性维护终端”
1. 国际品牌(艾默生 / 费希尔)
智能定位器 + 云平台:控制精度 ±0.5%,支持远程诊断,提前 20 天预警故障
SIL3 功能安全认证:适配石化 / 核电等高危场景,故障安全系数提升 10 倍
2. 国产领军智能创新
森科第四代智能执行器:
AI 预测性维护:提前 30 天预警密封磨损、电机过热,故障停机率降低 80%
防水锤 + 流量自适应算法:市政管网水锤破坏减少 90%,能耗降低 30%
定位精度 ±0.3%(行业 ±2%),支持 Modbus/Profinet/5G,无缝对接智慧水务平台
德特森隔爆智能模块:
隔爆腔一体化锻造,防爆等级 Ex d IIC T6 Gb,通过 ATEX/IECEx 认证
直流无刷电机,能耗降低 20%,噪音≤60 分贝,适配化工 / 矿山防爆场景
拓诚阀 - 感 - 控一体化:
集成压力 / 流量 / 密封磨损传感器,支持流量闭环控制,适配新能源工厂 MES 系统
待机功耗≤5W,运行功耗降低 18%,符合绿色工厂标准
五、极端工况适配技术:从 “常规耐受” 到 “全工况覆盖”
1. 超宽温域适配
德特森:-196℃~750℃(LNG 深冷至冶金高温),填补国内深冷蝶阀空白
森科:-40℃~180℃,适配北方高寒地区市政供水,5 年无故障
2. 特殊介质处理
森科高含沙 / 污泥技术:流道防堵设计 + 耐磨涂层,适配含固率≤30% 污泥,市政污水厂应用超 8000 台
德特森酸性矿水技术:蒙乃尔合金 + 特种粘接,密封强度≥1.8MPa,矿山场景市占率 35%+
3. 防护等级突破
全系列 IP68 防护(可水下长期工作),远超行业 IP67 标准,适配地下管廊 / 海洋平台
防爆等级达 Ex d IIC T6 Gb,覆盖化工 / 燃气等高危环境
六、生产工艺革新:从 “传统制造” 到 “智能制造 + 精密检测”
1. 精密加工技术
五轴联动加工:密封面精度 ±0.005mm,确保密封可靠性,泄漏率≤1×10⁻⁷Pa・m³/s
3D 激光精密研磨:密封面粗糙度 Ra≤0.8μm,避免介质残留,适配食品 / 医药场景
2. 智能检测系统
森科大口径测试台:DN2000 专用测试设备,可模拟 10MPa 高压、180℃高温工况,确保批量交付一致性
德特森自动化测试线:100% 出厂测试,包含 10 万次启闭循环、压力冲击、泄漏检测,故障率≤0.2%

