洞察行情 精准决策
3月28日,小米正式发布SU7智能电动汽车,目前锁单已达4万辆。小米汽车的目标是2024进入智能驾驶行业第一阵营,预示智能驾驶行业格局或将变革。此外,AI赛道延续火热,初创企业Moonshot发布Kimi大模型,引领AI应用持续演变。如何捕捉3月市场新机遇?安芯易市场洞察报告助您抢占先机!
宏观趋势:全球经济有望修复,中国地区半导体销售额同比大增28.8%
终端市场:小米SU7汽车锁单量已达4万辆,交期29至32周,供应商被要求增加产能至月产1万辆,重点关注高通骁龙8295芯片、激光雷达、智驾芯片、域控等市场机会
产品行情:云端服务厂商需求旺盛,AI服务器GPU出货有望翻倍增长
产业动态:三星拟对其NAND闪存涨价15%-20%,看好存储芯片价格持续回升
01经济景气跟踪
全球经济有望修复,中国制造业景气回暖,新出口订单上升
24年3月,根据JP Morgan数据,全球制造业PMI为50.6,已在今年起进入扩张区间。JP Morgan认为,全球制造业在2024年或将迎来修复,有望提振我国出口。
分区域来看:
亚洲方面,中国地区制造业PMI回升至50.8,为23年9月以来首次回到荣枯线以上,主要系新出口订单(51.3)所带动,环比上升5.0pct。根据国家统计局数据,汽车、计算机通信电子设备等行业新出口订单指数高于临界点,相关行业外贸业务较上月增加,产需释放较快。高技术制造业PMI为53.9,高端制造业延续增长态势。印度制造业PMI高达59.1,主要系产出和新订单双双加速增长。日本制造业PMI延续疲弱态势;韩国、越南制造业PMI跌破荣枯线,主要系生产和新订单均略有下滑。其中,尽管韩国出口需求增长较快,但其内需疲软抵消了海外需求增长,整体制造业表现较弱。
美洲方面,美国ISM制造业PMI达50.3,是2022年10月以来首次回升扩张区间。墨西哥制造业PMI达到52.2,与上月的52.3基本持平,制造业增长稳健。
欧洲方面,欧元区制造业PMI继续下滑,仍处于收缩区间。
全球各地区制造业PMI
数据来源:Choice数据库
02行业需求动态全球半导体市场需求复苏明确,中国地区增长表现较好
24年2月,全球半导体销售额继续呈现环比下滑趋势(-3.1%),但同比增长表现较好,达16.4%。从24年1-2月来看,全球半导体销售额累计达938亿美元,累计同增15.8%,复苏态势显著。
全球半导体销售额(十亿美元)
数据来源:SIA
分区域来看:
亚太地区,2月销售额达297亿美元(同比+17.6%),市场份额64.3%;1-2月累计销售额为602.8亿美元(累计同比+16.80%)。其中,中国地区销售额达141.3亿美元,同比大增28.8%,占据全球市场份额达30.60%。日本地区需求延续下滑趋势,环比及同比双双下滑(-2.7%/-8.5%)。
美洲地区,市场需求持续复苏、增速较快(同比+22.0%),主要系墨西哥制造业景气度较高,各大车企陆续在墨西哥布局产能。
欧洲地区,市场需求相对疲软,销售额同比降幅扩大(-3.4%),整体经济仍处于衰退边缘。
分地区半导体销售额(十亿美元)
数据来源:SIA
美国10年期国债利率维持相对高位,关注进出口贸易汇率风险
24年3月,美国10年期国债利率仍然维持相对高位,由于美国3月就业数据表现超预期,预计美联储降息时点将会后置,持续关注进出口贸易汇率风险。
美国10年期国债利率 (%)
数据来源:Choice数据库
费城半导体指数小幅回调,主要系市场过热而降温影响
费城半导体指数(SOX)3月有所下滑,主要系近期市场过热、有所降温所致。从长期来看,人工智能的火热预计仍将带动科技股股价稳健成长。
费城半导体指数 (SOX)
数据来源:Choice数据库
04产业政策动态美国修改对华芯片限制政策,扩大至PC领域
3月29日,美国拜登政府修改了对华芯片限制规则,其中限制规则也将适用于包含AI芯片的笔记本电脑,这意味着美国芯片对华限制扩大到更广泛的消费电子领域。
美国将联手墨西哥合作探索半导体供应链新机会
美国国务院表示,随着拜登政府正推动减少对中国内地及中国台湾的技术依赖,美国将与墨西哥合作,探索半导体供应链的新机会。合作伙伴关系将从评估墨西哥现有的半导体行业、监管框架和劳动力需求开始。
韩国大力发展AI产业,加快推动HBM及AI芯片出口
韩国产业通商资源部长官安德根表示,韩国政府将积极支持半导体产业,加快开发HBM和AI芯片,以实现每年1200亿美元的出口目标。SK海力士目前正寻求到2046年在韩国地区建造四座制造工厂,预算为120万亿韩元。
印度削减电动汽车进口关税,有望加速发展电动汽车产业
印度政府同意削减在印建厂的跨国公司电动汽车进口关税。根据印度商业和工业部声明,只要企业承诺在3年内投资至少415亿卢比(约5亿美元),并在本地工厂生产电动车,即可获得税收优惠。据悉,价格在3.5万美元以上的电动汽车将在5年内享受15%的进口减税。同时,承诺投资超过8亿美元的公司电动汽车总进口额度将达4万辆,每年8000辆。
欧盟计划对从中国进口的电动汽车进行海关登记,或将征收追溯性关税
欧盟委员会发布通知称,计划开始对从中国进口的纯电动汽车进行海关登记。据路透社报道,此举为欧盟对中国电动汽车发起“反补贴调查”的一部分,若最终调查认定中国电车接受了所谓“不公平补贴”,欧盟有可能将对这些登记在册的进口车辆征收“追溯性关税”。
01短期影响
高塔半导体拟停工,主要系订单下滑所致
由于行业不景气,高塔半导体计划将其美国纽波特海滩市的大部分业务关闭三周,在4月1日至7日关闭大部分业务,而在7月1日至7日和10月7日至13日关闭更多业务。高塔半导体表示,由于客户正在清理过去两年半导体供应受限时积累的库存,该工厂的订单正在减少。
Arm首次面向汽车应用发布高性能芯片设计,助力缩短智能汽车开发周期
Arm首次面向汽车应用发布其高性能“Neoverse”级芯片设计(这类芯片通常用于数据中心),以及一套面向汽车制造商及其供应商的新系统。该公司首次将基于Arm架构的技术引入汽车领域,其首款面向汽车的计算子系统(CSS)预计将于2025年交付,可将人工智能汽车开发周期缩短长达两年。
三星拟与大客户协价,提升闪存价格
三星电子计划在3月至4月期间,与主要移动端、PC端、服务器端客户重新协商价格,目标涨价15%至20%。过去一年以来,NAND闪存市场供过于求,三星电子NAND闪存业务有所亏损。为减少损失,其计划与大客户进行谈判,将价格拉回到合理水平上。
02中期影响台积电3nm获苹果、英特尔及AMD频频追单,营收占比有望突破20%
受益于苹果、英特尔及AMD三大客户频频追单,台积电3nm订单动能强劲,今年有望逐季增长。台积电24年3nm营收占比有望突破20%(23年Q4贡献营收占比为15%),成为第二大营收贡献来源。
日月光获苹果先进封装订单,预计下半年开始生产
日月光获苹果M4芯片的先进封装订单,预计在下半年开始生产。此前,苹果的M系列Apple Silicon芯片由台积电负责前道芯片生产及后道先进封装。但此次,苹果将先进封装和芯片代工订单分开,使日月光成为其先进封装产能的首个主要客户。
SK海力士预计今年HBM芯片占公司DRAM芯片销售比重达两位数
SK海力士CEO表示,预计用于AI芯片组的HBM芯片在公司DRAM芯片销售中所占比重将从去年的个位数上升至今年的两位数。SK海力士开始批量生产下一代先进的HBM3E芯片。目前三星、SK海力士规划提高HBM产能最积极,其中SK海力士在HBM3市场占有率逾90%,而三星未来将受益于AMD MI300芯片的逐季放量。
三星将推出采用LPDDR内存的AI芯片,加剧AI芯片市场竞争
三星计划今年底明年初推出采用LPDDR内存的AI芯片Mach-1。该AI芯片将于今年底完成制造过程,明年初推出基于其的AI系统。Mach-1芯片基于非传统结构,与现有的设计相比,能显著降低推理应用的内存带宽需求,仅为原来的八分之一。此外,其无需HBM内存,而是选用LPDDR内存。
03长期影响各大龙头厂商加大投资印度市场,布局半导体产业链
(1)高通在印度建设设计中心:高通在印度钦奈开设新的设计中心,专门从事无线连接解决方案,助力印度进行5G、6G研究。该中心致力于5G蜂窝技术,还将推动高通在Wi-Fi技术方面的路线图。此外,高通还宣布一项支持印度6G技术的学术研究计划。
(2)瑞萨电子将在印度合资建设封测厂:瑞萨电子将与印度CG Power and Industrial Solutions及泰国Stars Micro electronics展开合作,在印度成立合资公司建设一家封测厂,总投资760亿卢比,日产能约1500万颗芯片。业务涵盖较广,从QFN和QFP等传统封装到FC BGA和FC CSP等面向汽车、消费、工业和5G市场的先进封装。
(3)格芯将在印度招募采购团队:格芯将在今年完成人员重组,针对新加坡和中国台湾等地区的部分岗位进行裁员,如采购、财务等,并计划在印度重新招人担任这些职务。虽然格芯尚未宣布在印度建厂,但其部分采购职能转移到印度,未来或将在印度扩张业务。
德州仪器转型8英寸生产工艺,降低GaN半导体价格
德州仪器将在美国达拉斯、日本会津和其他地方兴建8英寸晶圆厂。其中,达拉斯工厂有望在2025年之前从6英寸工艺过渡到8英寸;日本会津工厂正将现有的硅基8英寸生产线转换为GaN半导体生产线。德州仪器的工艺转型有望降低GaN半导体价格(将生产成本降低10%以上),进而能够提供更低价格的器件及解决方案,获得成本竞争优势。
安森美成立新事业部,扩大PMIC和传感器接口产品组合
安森美宣布成立模拟与混合信号事业部(AMG),专注于扩大安森美电源管理和传感器接口产品组合,加速公司在汽车、工业和云端市场的增长。
SK海力士重组中国业务,加大对无锡DRAM工厂投入
SK海力士正在重组在中国的业务,计划将业务重心转移到无锡。SK海力士在中国有三家工厂,包括无锡DRAM厂、大连NAND厂和重庆封装厂。SK海力士已加大对无锡DRAM工厂的投入,投入大量资金扩大产能和提升技术水准。
三星电子成立AGI计算实验室,开发用于LLM的芯片
三星电子宣布在美国和韩国成立三星半导体AGI计算实验室,将专注开发用于LLM的芯片,重点是推理和服务应用。计划是不断推出AGI计算实验室芯片设计的新版本,这种迭代模式将以极低的功耗和成本提供更强的性能,并支持越来越大的模型。
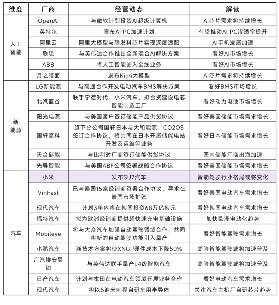
终端市场动态Application Updates
OpenAI和微软计划投资AI超级计算机,带来AI芯片需求增长
根据The Information,微软和OpenAI计划投资1000亿美元建造“星际之门”(Stargate)AI超级计算机。星际之门的芯片尚未确定,参与者透露微软计划在该项目中继续使用英伟达AI芯片、AMD的GPU芯片,或微软最近推出的自研AI芯片。
英特尔宣布AI PC加速计划,有望推动AI PC渗透率提升
英特尔宣布“AI PC加速计划”的两项新举措,包括推出“AI PC开发者计划”,并吸收独立硬件供应商加入其“AI PC加速计划”。这两项计划旨在加快于2025年前为超过1亿台基于Intel平台的PC带来AI特性。同时,英特尔还计划在未来一年内面向全球市场推出12家OEM厂商的230多款搭载酷睿Ultra处理器的AI笔记本产品,并支持300多项专属AI加速功能。
阿里大模型与联发科芯片实现深度适配,AI手机发展加速
联发科已成功在天玑9300等旗舰芯片上部署通义千问大模型,首次实现大模型在手机芯片端深度适配,通义千问在离线情况下运行多轮AI对话。阿里云表示,其将和联发科深度合作,向全球手机厂商提供端侧大模型解决方案。
联想与英伟达合作推出全新混合AI解决方案
联想集团与NVIDIA宣布合作推出全新混合人工智能解决方案,帮助企业和云提供商获得在人工智能加速计算能力,将人工智能从概念变为现实。此举将推进联想集团AI for All的愿景,并为下一代大规模生成式人工智能的创新架构迅速进入市场提供支持。
工控龙头厂商ABB将人工智能嵌入全线业务
ABB将人工智能嵌入全线业务,100多个AI项目正在推进中。近期,ABB收购瑞士初创公司Sevensense,以扩大其在新一代人工智能自主移动机器人领域的地位。此外,还收购研发工程公司Meshmind的大部分股份,扩大其在人工智能、工业物联网和机器视觉领域的研发能力。目前,ABB电气、运动控制、过程自动化、机器人与离散自动化四大业务均已将人工智能投入应用,服务各行业客户。
初创企业发布Kimi大模型,预期算力需求将进一步提升
月之暗面宣布,Kimi智能助手已支持200万字超长无损上下文,并开启产品内测。Kimi智能助手的智能搜索功能,可根据用户的问题,主动去互联网上搜索、分析和总结最相关的多个页面,生成更直接、更准确的答案。Kimi Chat最多支持20万汉字的超长文本输入,是目前全球市场上能够产品化使用的大模型服务中所能支持的最长上下文输入长度。作为对比,Anthropic的Claude-100k模型支持约8万字,而OpenAI的GPT-4-32k只支持约2.5万字。
02新能源LG新能源与高通合作,开发电动汽车BMS解决方案
LG新能源宣布与高通合作,将为下一代电动汽车开发先进的电池管理系统(BMS)诊断解决方案。通过此次合作,LG新能源计划将其BMS诊断软件与高通骁龙数字底盘的特定功能集成,从而开发更先进的BMS解决方案。
北汽蓝谷携手宁德时代、小米汽车,拟合资建设电芯智能制造工厂
北汽蓝谷拟与北汽产投、北京海纳川共同出资设立平台公司,并将平台公司作为管理与投资主体,与宁德时代、京能科技及小米汽车合资设立北京时代新能源科技有限公司(其中宁德时代股比为51%),在北京投资建设电芯智能制造工厂,有利于保障北汽蓝谷动力电池的稳定供应。
储能厂商出海进程加速,获得海外储能大单
(1)阳光电源与美国客户签订供货协议:阳光电源全资孙公司Sungrow USA分别与Tanzanite Energy Storage LLC、Platinum Energy Storage LLC签订储能产品供货协议。
(2)国轩高科拓展日本市场业务:国轩高科旗下分公司国轩日本与大和能源、CO2OS在日本东京签订合作协议,将共同在日本开展储能电站开发及运维等业务。其中国轩日本将负责储能电池产品供应和日常运维技术支持等;大和能源将负责项目可行性评估并提供资金支持;CO2OS将负责储能电站运维工作,并提供其他相关技术支持。预计未来2年内,该合作将根据电网侧储能电站及可再生能源发电侧储能电站的相关需求,引进共计1GWh的储能电池产品。
(3)天合储能与比利时厂商签订储能供货协议:天合储能与比利时知名能源公司EcoSourcen签署战略合作协议,为其提供100台10尺定制化储能电池柜,总容量达46.592MWh,满足全场景光储应用需求。
(4)先导智能与美国ABF公司签署战略合作协议:先导智能与美国电池制造商American Battery Factory公司(ABF)签署全球战略合作协议,将为ABF公司提供总目标为20GWh的锂电池智慧产线服务。
03汽车VinFast计划扩张泰国市场业务,看好泰国电动汽车需求增长
越南电动汽车制造商VinFast宣布,已与泰国15家经销商签署合作协议,寻求在泰国市场扩张。泰国工业联合会数据显示2023年泰国纯电动汽车销量约7.35万辆(占泰国汽车销量约9%),预计2024年,纯电动汽车销量有望增长1倍。
现代汽车加大对韩国市场投入力度,继续提升电动汽车产量
现代汽车计划3年内将在韩国投资68万亿韩元(约合506亿美元),新雇佣8万名员工。现代汽车表示,集团的目标是到2030年将韩国国内电动汽车年产量扩大到151万辆。
福特汽车拟为欧洲经销商提供超快速充电基础设施,加快欧洲市场电动化趋势
福特汽车和Allego(领先的泛欧公共电动汽车快速和超快速充电网络公司)宣布达成战略合作伙伴关系,将为欧洲数百家福特经销商提供超快速充电基础设施。新的合作将进一步为福特电动汽车的客户提供方便可靠的充电解决方案,该公司的目标是到2035年在欧洲实现乘用车和商用车100%电动化。
Mobileye与大众汽车加强合作,将新的自动驾驶功能引入量产
Mobileye将与大众汽车加强自动驾驶领域合作,共同将新的自动驾驶功能引入量产,未来向大众旗下奥迪、宾利、兰博基尼和保时捷等品牌提供自动驾驶功能,其中包括在获允许区域和条件下在多车道高速公路上自动超车,以及在红灯前和停车标志处自动停车等。
小鹏汽车新技术方案将使XNGP硬件成本下降50%,加速普及高阶智能驾驶
据报道,小鹏汽车XNGP体验将从量变到质变,在核心区域的出行体验可对标Waymo在旧金山的Robotaxi。从24年H2推出的全新车型开始,小鹏汽车计划采用的新技术方案可使XNGP硬件成本下降50%,成本竞争力将大幅度提高,高阶智能化将加速普及。
英伟达将与广汽埃安昊铂联手量产L4级智能汽车,采用英伟达DRIVE Thor芯片
在NVIDIA GTC大会上,NVIDIA 和广汽埃安昊铂宣布双方将联手量产L4车。昊铂下一代L4级自动驾驶汽车由NVIDIA DRIVE Thor双芯片赋能,实现行业领先的 2000TOPS算力,将在2025年率先实现量产。
日产汽车拟与本田合作,日本汽车产业格局或从三足鼎立变两军对垒
日产汽车计划与本田在电动汽车领域开展业务合作,考虑今后实现电动汽车核心零部件通用化、联合采购零部件及联合开发软件等,将通过削减成本加强竞争力,从而与中美等海外企业竞争。具体而言,双方将推进电动汽车核心零部件E-Axle、电池、软件平台开发以及新车供应的相互补充等。
现代汽车将以5纳米制程自研车用半导体,有望由三星、台积电代工
据报道,现代汽车将耗资至少达到 1000 亿韩元,以5nm先进制程自主研发车用半导体,从而在软件定义汽车(SDV)时代确保先进芯片供应稳定。SDV 将由软件控制汽车的有关功能,包括驾控体验、舒适性乃至安全性。预计代工厂将是三星电子或台积电。
小米汽车发布SU7,智能驾驶行业格局或将变化
小米汽车发布SU7,提供标准版/Pro/Max三款车型,其中标准版和Max版4月底交付,Pro版于5月底交付。小米智能辅助驾驶提供两种方案:Xiaomi Pilot Pro(硬件采用11*摄像头+12*超声波雷达+1*毫米波雷达,Orin N*1 —84Tops)实现高速NOA和代客泊车,以及Xiaomi Pilot Max(新增1*激光雷达以及2*毫米波雷达,Orin*2 —508Tops)实现城市NOA功能。
重点产品行情Product Updates
受益于大型云端服务厂商订单拉动,AI服务器GPU出货有望高增
据TrendForce预测,2024年全球服务器整机出货量约1365.4万台,年增长率约2.05%。其中,受益于云端服务厂商需求增长,AI服务器出货量有望同比增长双位数,出货占整体服务器的比重约为12.1%。
2024年全球云端服务厂商对高端AI服务器需求比例预测
数据来源:TrendForce
就出货种类而言,2024年,搭载高端AI训练芯片(如英伟达H系列和AMD的MI系列产品)的机种出货量有望翻倍增长,利好AI服务器GPU芯片出货增长。
02存储芯片现货市场成交压力较大,Q2预计DRAM环比涨幅较小
根据闪存市场数据,DRAM价格指数较上月末有所下滑,NAND价格指数升幅平稳。由于现货需求端普遍存在一定库存,以及终端需求未见明显好转,备货需求放缓之下,近期存储现货市场普遍面临较大的成交压力。
DRAM及NAND价格指数
数据来源:闪存市场
根据TrendForce报告,DRAM方面,由于今年整体需求展望不佳,加之23年Q4起供应商已大幅涨价,预计库存回补动能将逐渐走弱,24年第二季度DRAM合约价环比涨幅将为3%-8%。NAND闪存方面,尽管NAND Flash第二季度采购量较第一季度小幅下滑,但受供应商库存降低,及减产效应影响,预计第二季度NAND Flash合约价将整体强势上涨约13-18%。
DRAM和NAND Flash合约价涨幅预测
数据来源:TrendForce
03MCU整体库存Q2有望回至健康水位,部分车规类器件货期较长
根据DIGITIMES,伴随代理及客户端库存逐渐调节结束,微控制器产业预期2024年第二季库存可回至健康水位,同时市场价格持续回调。
从产品行情来看,8位MCU、32位MCU等产品货期呈现明显回落趋势,市场上通用料现货充足。部分汽车料的货期依然较长,ST和瑞萨的汽车料货期超过40周。
MCU货期及价格趋势
数据来源:富昌电子
04模拟芯片Q1末库存有望见底,Q2交期或将延长
第一季度而言,通用模拟芯片交期缩短、价格在季度末有所下调,但后续将趋于稳定。专用类芯片则没有明显降价趋势。随着Q1末库存见底、需求复苏,Q2交期或将逐步延长。

